功能詳解-機房動環監控系統中動力監測都有哪些功能
機房動環監控系統中的動力監測,是確保機房穩定運行、提升運營效率的關鍵環節。動力監測通過實時收集和分析機房內各項動力設備的數據,為機房管理人員提供全面的設備運行狀態信息,幫助他們及時發現并解決潛在問題。那么,機房動環監控系統中動力監測都有哪些功能呢 ?
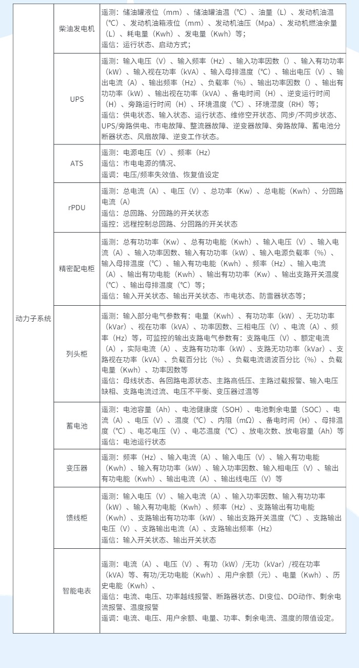
1、數據采集與傳輸功能:


2、智能告警與聯動控制功能
系統根據預設的告警規則和聯動控制策略,在發現異常情況時自動觸發告警機制。例如,當UPS電量不足或市電異常時,系統會自動告警并啟動備用電源或執行其他應急措施。這種集成和聯動功能使得機房內的各個系統能夠協同工作,共同維護機房的穩定運行。

石家莊和嘉科技有限公司
3、遠程控制功能
管理人員可以通過Web瀏覽器或移動APP隨時隨地查看機房內動力設備的運行數據和告警信息。在必要時,管理人員可以通過遠程操作對機房內的動力設備進行控制和調整。

石家莊和嘉科技有限公司
4、數據分析和預測功能
監控中心接收到數據后,通過對收集到的數據進行處理和分析對數據進行處理、分類、存儲和挖掘。可以了解機房內設備的運行規律和趨勢,預測可能出現的問題,并提前采取相應的措施進行預防。這有助于提供更加準確、全面的機房運行信息,為管理決策提供有力支持。還可以降低設備故障率和維修成本。

石家莊和嘉科技有限公司

石家莊和嘉科技有限公司
5、報警和記錄功能
告警方式:監控平臺支持短信、電話、屏幕彈窗、多媒體語音、聲光、郵件、小程序、手機APP、釘釘等多種告警方式。
一旦檢測到異常情況或設備故障,系統會立即發出報警信息,通知管理人員進行處理。同時,系統還會記錄所有的報警信息和事件,方便管理人員進行后續的查詢和分析。

石家莊和嘉科技有限公司
石家莊和嘉科技有限公司